The distributed render farm for the next generation of 3D artists.
Powered by OGPU Network.

Download the BlendGPU plugin. One click syncs your textures and scene settings.
Your frame is split into voxels and processed by 1000+ nodes in parallel.
Receive your finished render back in Blender automatically. Pay only for compute used.








We combine the ease of web2 with the power of web3. No complex setups. Just drag, drop, and render.
Distributed voxel rendering splits your scene into 1000s of chunks.
The lowest price per OctaneBench in the industry. Period.
Distributed voxel rendering splits your scene into 1000s of chunks.
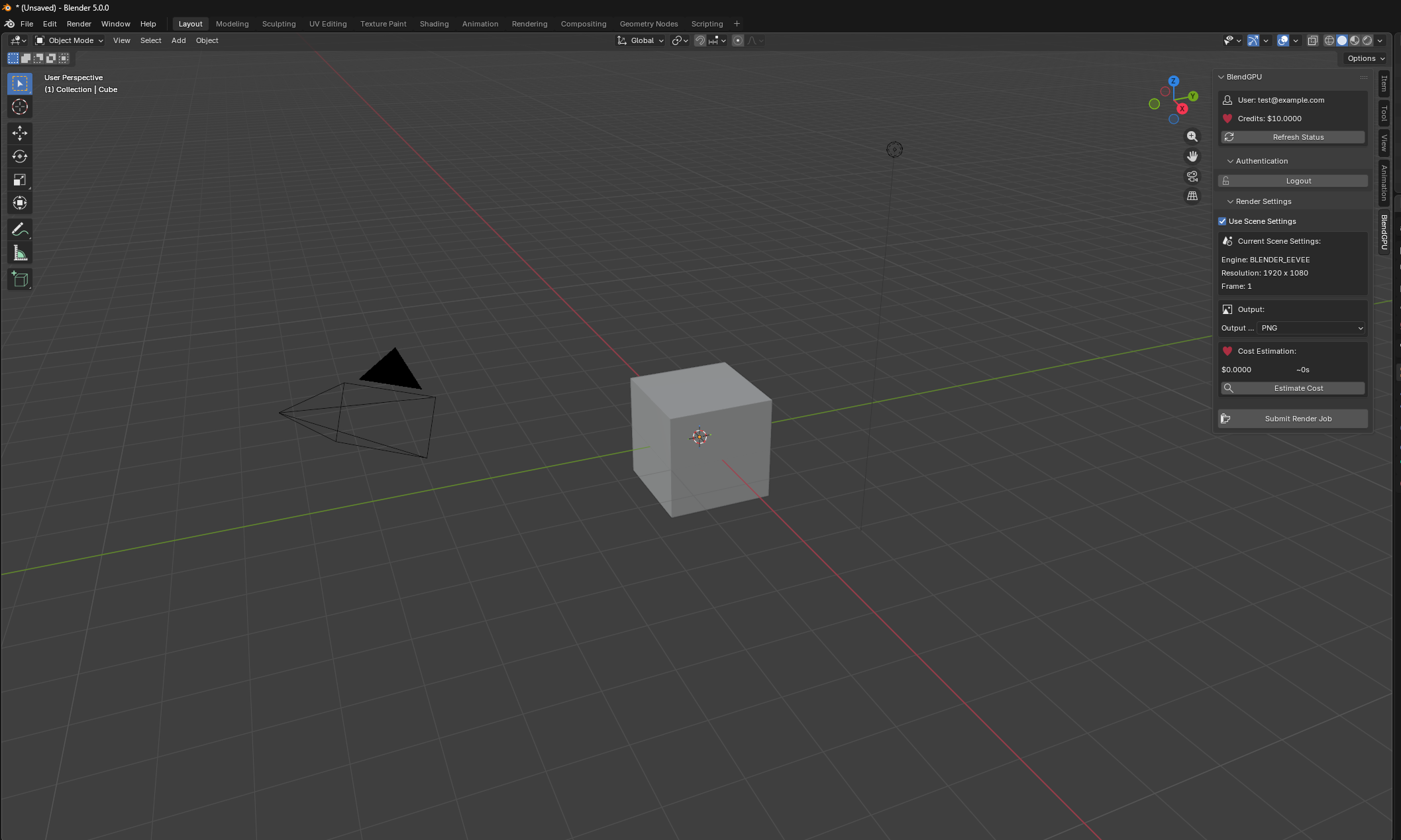
Our plugin lives inside your viewport. Sync textures, bake physics, and launch jobs without leaving Blender.

| PLUGIN IMAGE | VRAM | OCTANEBENCH | PRICE / HR |
|---|---|---|---|
| NVIDIA RTX 4090 | 24 GB | 1200+ | $0.85 |
| NVIDIA RTX 3090 | 24 GB | 650+ | $0.45 |
| NVIDIA 6000 | 48 GB | 900+ | $1.10 |
| NVIDIA A100 | 80 GB | 1400+ | $1.80 |
ESTIMATE YOUR PROJECT COSTS
You can pay with credit card, PayPal, or use our native $OGPU token for a 10% discount.